一、获奖编委及成果简介
据初步统计,有8位《中国机械工程》第六届编委会成员主持或参与的项目获奖。其中,有6位编委为项目第一完成人。
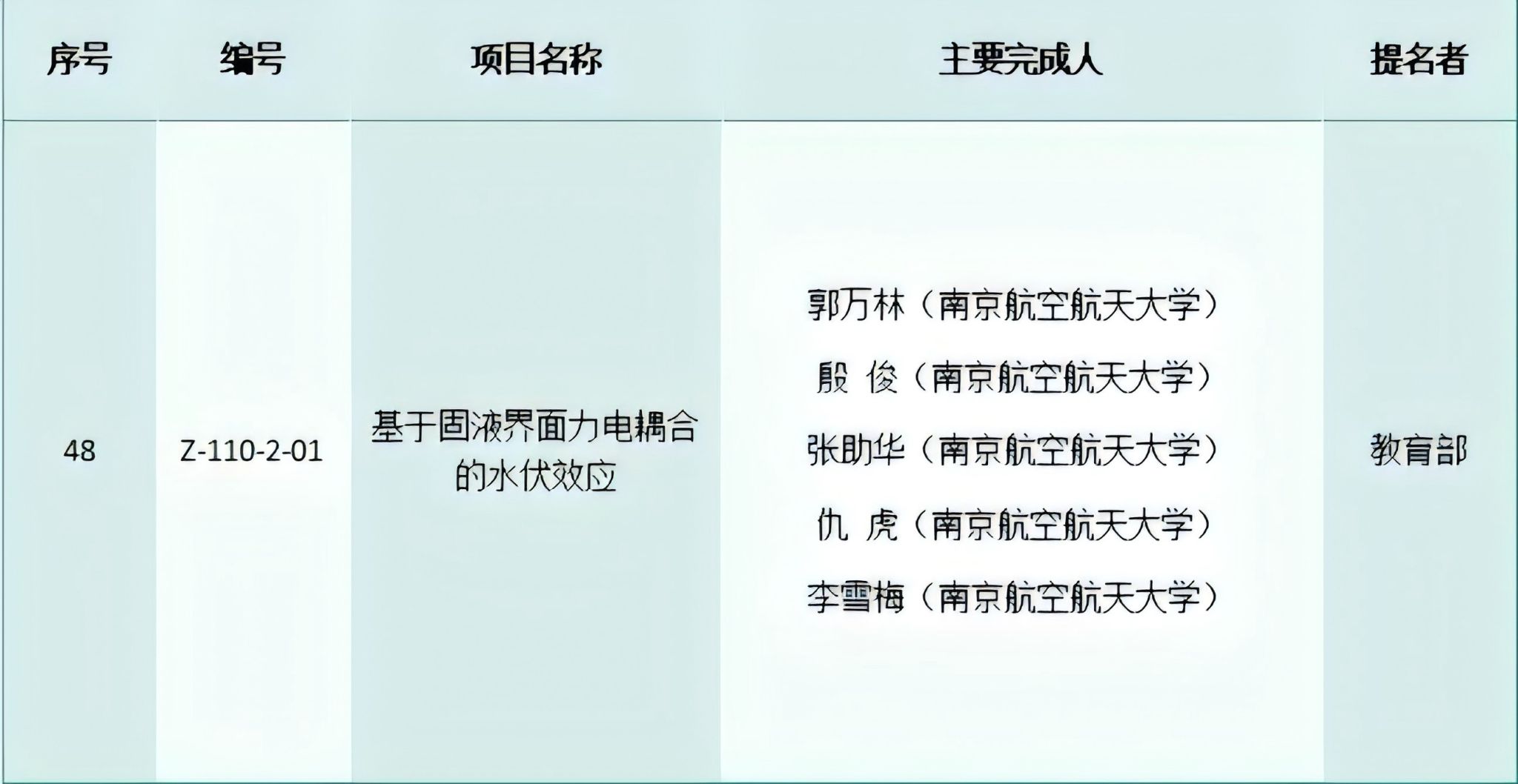
南京航空航天大学航空学院郭万林院士团队完成的“基于固液界面力电耦合的水伏效应”荣获国家自然科学二等奖。

郭万林院士团队发现了一系列通过纳米结构材料与雨滴、波浪、水蒸发等形式的水直接相互作用产生电能的水伏效应,开辟了从无所不在无时不在的自然水循环过程中捕获电能的零碳、负热排放的全新途径,催生了国际研究新领域——水伏学。从水的自然循环过程中获取能量一直是人们的追求,但传统技术主要利用水的机械能驱动水轮机间接发电。从波浪、雨滴、蒸发等形式的水中直接捕获电能极大拓展了水能利用的范围。然而,相关研究因横跨流体和固体两种介质,且涉及到固液界面力、电、热等物理场耦合的微观动力学、物理化学过程等,一直是交叉前沿研究领域的挑战性问题。针对这一问题,郭万林院士团队深入到分子、离子和电子层次认识固液界面的力电耦合及其能量转换新规律,发现了一系列通过纳米结构材料与水的直接相互作用生电的水伏效应,并揭示了水伏相关体系中固液界面力电耦合相变行为与输运调控机理。水伏发电作为从地球水循环获取电能的绿色新能源技术,可将散落于环境的低品质高熵能源(如环境湿气、环境潜热等)直接转化为清洁电能,具有零污染、零碳(甚至负碳)排放的独特优势,真正环境友好,在全球碳中和的背景下,可望发展成为颠覆性未来能源技术。
西安交通大学陈雪峰教授团队完成的项目“航空发动机快变信号匹配诊断技术及系列化机载系统”荣获国家技术发明二等奖.

航空发动机振动故障是国际学术界与工业界公认的难题,也是长期困扰我国国产发动机研制批产与服役安全的重大技术问题之一。国际上先进发动机均配备了独立机载监测诊断系统,以期实现轴承、齿轮、转子等关键零部件的振动故障诊断。陈雪峰教授团队自2007年起,在863项目、973项目“航空发动机运行安全基础研究”等支持下,通过系统深入研究,历时16年,发明了航空发动机快变信号匹配诊断新技术,研发了系列化机载系统并批量装机应用。
华中科技大学周华民教授团队完成的项目“大容量锂离子电池精准制造核心技术与装备”荣获国家科学技术进步二等奖。

涂布、辊压、卷叠制造“电化学反应堆”—电芯,是大容量锂离子电池的核心制造工艺。周华民教授团队针对大容量锂离子电池高性能电芯设计、宽幅高速制造、长程精确调控的共性技术难题,建立优势资源战略联盟,历时十余年产学研用联合攻关,创立了大容量电池的异构电芯设计方法,突破了涂布-辊压-卷叠的宽幅高速制造工艺,攻克了液-固长程制造的智能联动精确调控技术,研制出自主可控的系列装备。团队获授权发明专利200余项,制定国家标准12项,形成了大容量锂离子电池精准设计、制造、检测与应用技术体系。项目研制的装备实现了完全自主可控,应用覆盖全球锂离子电池的主要龙头企业,市场占有率全球领先,确立了我国大容量离子电池制造技术的全球领先优势。
华侨大学徐西鹏教授团队完成的“半导体材料高质高效磨粒加工关键技术与应用”项目荣获国家科学技术进步奖二等奖。

半导体器件制造技术在电子信息、光伏发电、新能源、高端装备、智能制造等国家战略性新兴产业和重点领域中发挥着重要作用。在半导体器件制造中,采用金刚石磨粒工具对半导体材料进行多种形式加工是必不可少的重要环节。徐西鹏教授团队在多项国家及省市科技计划项目支持下,突破了半导体材料高质高效磨粒加工系列关键瓶颈,形成了涵盖“理论—工具—工艺—装备”的具有自主知识产权的技术创新体系,成果在光伏、集成电路和第三代半导体制造领域得到广泛应用,取得了显著的经济、社会及生态效益,在推动我国半导体产业技术和超硬材料应用技术进步方面发挥了重要的作用。
广东工业大学陈新教授团队完成的项目“面向高性能芯片的高密度互连封装制造关键技术及装备”荣获国家科学技术进步奖二等奖。

电子制造产业高质量发展事关国家经济安全与国防安全。后摩尔时代,以芯片高密度互连为特征的先进封装技术延续摩尔定律,并成为行业技术进步与竞争的新赛道。面向高性能芯片的高密度互连封装制造技术成为行业国际技术竞争焦点。因芯片尺寸明显缩微、互连密度量级增加,导致晶圆划切/互连基板孔群加工/精细互连电路创成等微细阵列数量庞大、高质高效制造困难,是行业核心技术挑战。陈新教授团队历经近二十年的基础研究与产学研技术攻关,突破了多项关键技术,创建了面向高性能芯片高密度互连制造的自主可控核心技术体系,形成了行业领先优势,成果获得行业一流龙头企业的严格认证与成功应用。项目成果有力推动了高性能芯片高密度互连封装制造关键技术及装备的自主可控,相关技术服务企业千余家。
北京航空航天大学陶飞教授团队完成的项目“复杂装备数字孪生运维管控共性关键技术及标准体系” 荣获国家科学技术进步奖二等奖.

陶飞教授从事智能制造相关理论与技术应用研究20余年。首创了数字孪生五维模型,带领团队率先探索建立了数字孪生理论、技术、标准体系,先后获科学探索奖、中国青年科技奖、科睿唯安全球高被引科学家、美国SME智能制造全球Top20最具影响力学者等荣誉。带领团队发明了软硬一体化数据采-传-处-用技术和系列装置,突破了复杂装备数字孪生运维管控共性关键技术,成果应用于国之重器运维管控。获奖项目针对空天装备等复杂装备智能制造与数字工程国家重大需求,建立了复杂装备数字孪生理论与标准体系,突破了基于数字孪生的复杂装备异常监测、故障预测、运维管控决策等共性关键技术,研制了数字孪生运维管控系列软件系统与装置,应用于空天装备、工程装备、物流装备等国之重器运维管控,有效推动了我国复杂装备由周期性运维向预测性运维转变提升。
清华大学雒建斌院士参与完成的项目“集成电路化学机械抛光关键技术与装备”获国家技术发明奖一等奖。

化学机械抛光(CMP)是光刻等集成电路制造工艺进行的前提和保障。获奖项目揭示了抛光过程流场运动规律和晶圆全局压力调控机制,首创直线运动式新型抛光单元,发明了双面喷淋清洗与表面张力梯度辅助竖直旋转干燥技术,建立了亚纳米膜厚测量与摩擦力终点检测技术,发明了模块化柔性布局整机架构。突破了国外专利壁垒,为芯片制造提供了全系列CMP装备,经济社会效益显著,对我国高端芯片制造自主可控起到重要支撑作用。
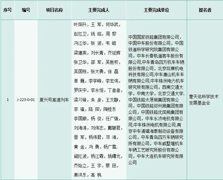
西南交通大学张卫华教授参与完成的项目“复兴号高速列车”获国家科学技术进步特等奖。

复兴号高速列车突破了运行阻力、能耗、噪声、平稳性等方面的一系列世界难题,攻克了牵引、制动、网络、减振降噪、集群运维等方面的重大技术,关键核心技术自主可控,实现了安全高效运行。通过复兴号高速列车的研制,我国建立了完整的中国高速列车技术标准体系,打造了由数千家企业组成的自主可控产业链供应链,培育形成了轨道交通领域高端装备产业链,为增强我国装备制造业优势、实现产业链现代化作出了重要贡献。复兴号高速列车是我国高速铁路技术创新的重大突破和标志性成果,是我国铁路现代化进程中的重要里程碑。张卫华教授继京沪高铁工程获得国家科技进步特等奖后,再一次获得高速列车领域的科技进步特等奖。
二、国家科学技术奖简介
国家科学技术奖共分5项,分别为国家最高科学技术奖、国家自然科学奖、国家技术发明奖、国家科学技术进步奖、中华人民共和国国际科学技术合作奖。
1、国家最高科学技术奖
每年授予人数不超过2名,获奖者必须在当代科学技术前沿取得重大突破或者在科学技术发展中有卓越建树;在科学技术创新、科学技术成果转化和高技术产业化中,创造巨大经济效益或者社会效益。奖金额为500万元人民币。
2、国家自然科学奖
授予在基础研究和应用基础研究中阐明自然现象、特征和规律,作出重大科学发现的公民。
3、国家技术发明奖
授予运用科学技术知识作出产品、工艺、材料及其系统等重大技术发明的公民。
4、国家科学技术进步奖
授予在应用推广先进科学技术成果,完成重大科学技术工程、计划、项目等方面,作出突出贡献的公民、组织。
5、中华人民共和国国际科学技术合作奖
授予对中国科学技术事业作出重要贡献的外国人或者外国组织。
小编有话说:这些奖项每年评审一次(注:此次揭晓的2023年度国家科技奖从奖励数量来看,获奖项目与2020年度基本持平,但奖励质量显著提升。因为2021、2022年度都没有颁发国家科技奖,相当于积累了3年的项目同时角逐2023年度国家科技奖)。其中,国家最高科学技术奖报请国家主席签署并颁发证书和奖金;中华人民共和国国际科学技术合作奖由国务院颁发证书;这两个奖项不分等级。其他三个奖项由国务院颁发证书和奖金,分为一、二等奖两个等级;对作出特别重大科学发现或者技术发明的公民,对完成具有特别重大意义的科学技术工程、计划、项目等作出突出贡献的公民、组织,可以授予特等奖。